今天是:
2020年2月20日
星期三
学校首页
首页
部门情况
工作职责
联系方式
思政动态
双团双巡
辅导员名师工...
工作职责
日常管理
工作职责
资助管理
资助动态
资助政策
工作职责
下载中心
心理健康
心理健康教育
工作职责
就业指导
学生就业信息
工作职责
规章制度
学生处党支部
党史主题教育
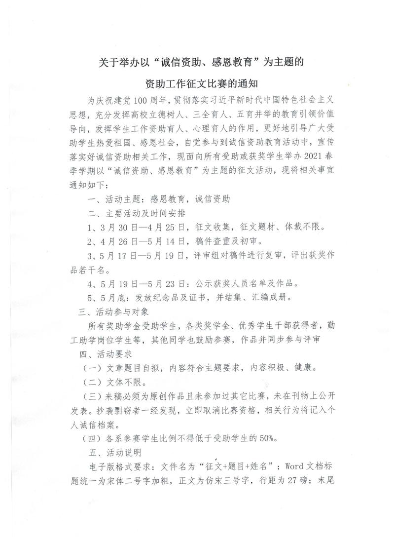
关于举办以“诚信资助、感恩教育”为主题的资助工作征文比赛的通知
发布者:学生处
发布时间:2021-03-29
浏览次数:
1880
乐动手机在线登陆
|
开云网页版
|
MK官方网页版
|
开云·官方端网页版登录入口
|
宝威官网在线服务
|
天辰官网登录地址
|
米兰(中国)milan·官方网站-登录入口
|
米兰网页版·官方端在线
|
乐动登陆入口
|